상세 컨텐츠

본문 제목

SpringBoot APM - Prometheus 란?

R&D

by devTak 2023. 4. 20. 11:57

본문

반응형

APM 이란?

  • Application Perfomance Manager
  • 성능관리모니터링 시스템이라고 할 수 있다.

APM OpenSource

  maven repo github star 구글 검색 결과
pinpoint 237 12,700 약 226,000
scouter 16 1,900 약 77,900
prometheus 532 47,400 약 721,000
elasticAPM 0 314 약 485,000

Prometheus(프로메테우스)

  • 오픈 소스 시스템 모니터링 및 경고 ToolKit
  • Exporter 로 부터 데이터를 수집하여 데이터를 시각화한다.
  • Pull 방식의 Metric 데이터를 수집한다.
  • PromQL 방식의 시계열 쿼리 및 집계한다.

출처(프로메테우스 공식 홈페이지)

Setting

# my global config
global:
  scrape_interval: 15s # Set the scrape interval to every 15 seconds. Default is every 1 minute.
  evaluation_interval: 15s # Evaluate rules every 15 seconds. The default is every 1 minute.
  # scrape_timeout is set to the global default (10s).

# Alertmanager configuration
alerting:
  alertmanagers:
    - static_configs:
        - targets:
          # - alertmanager:9093

# Load rules once and periodically evaluate them according to the global 'evaluation_interval'.
rule_files:
  # - "first_rules.yml"
  # - "second_rules.yml"

# A scrape configuration containing exactly one endpoint to scrape:
# Here it's Prometheus itself.
scrape_configs:
  # The job name is added as a label `job=<job_name>` to any timeseries scraped from this config.
  - job_name: "prometheus"
    metrics_path: '/v1/actuator/prometheus'
    scrape_interval: 5s

    # metrics_path defaults to '/metrics'
    # scheme defaults to 'http'.

    static_configs:
      - targets: ["localhost:8082"]
  • scrpe_configs : 스크랩할 서버(Exporter) 설정 정보
  • sarape_interval : 메트릭 정보 스크랩 수집 간격

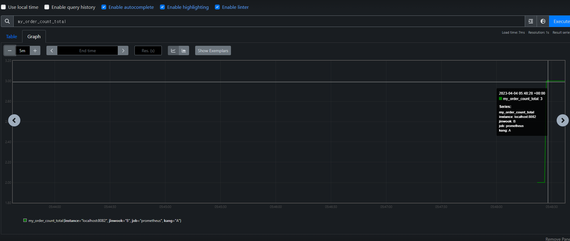
GUI

메트릭 정보

Metric Type

  • Counter
  • Guage
  • Histogram
  • Summary

Counter

  • 0부터 시작하여, 증가할 수 있는 누적 메트릭
  • EX : 요청 수 및 완료 된 작업 수

Guage

  • 단일 숫자 값을 나타내는 메트릭
  • 현재 메모리 사용량, 동시 요청 수 등 증감이 가능

Histogram

  • 구간별 데이터 취합에 특화되어있는 메트릭
  • EX : 히트맵, 구간별 분포 그래프

Summary

  • 히스토그램과 유사하나, 정확한 계산 비용이 발생
  • EX : 분위수 단위 계산 값을 볼 때 사용
반응형

관련글 더보기